計畫重點與推動
本計畫為因應2023年生成式AI的爆發性成長與常民化應用,如何適時加入「以人為本」的深度關懷與科技始終來自人性的正當理解與應用新科技素養,發揮傳播人的引領角色,進一步引申定義各系各項傳播能力素養的實質內涵,發展數位行動能力,強化AI敘事與跨文化溝通能力,增強媒體解讀與批判能力,強調社會視野與草根行動,養成以問題解決為導向的學習探索習慣,培養自身的學習韌性,調適自我學習方式以適應快速變遷的外在環境,藉以培育保持探索精神且可靈活運用所學,提升學業成就,具高度學習韌性的新世代人文與AI素養人才。
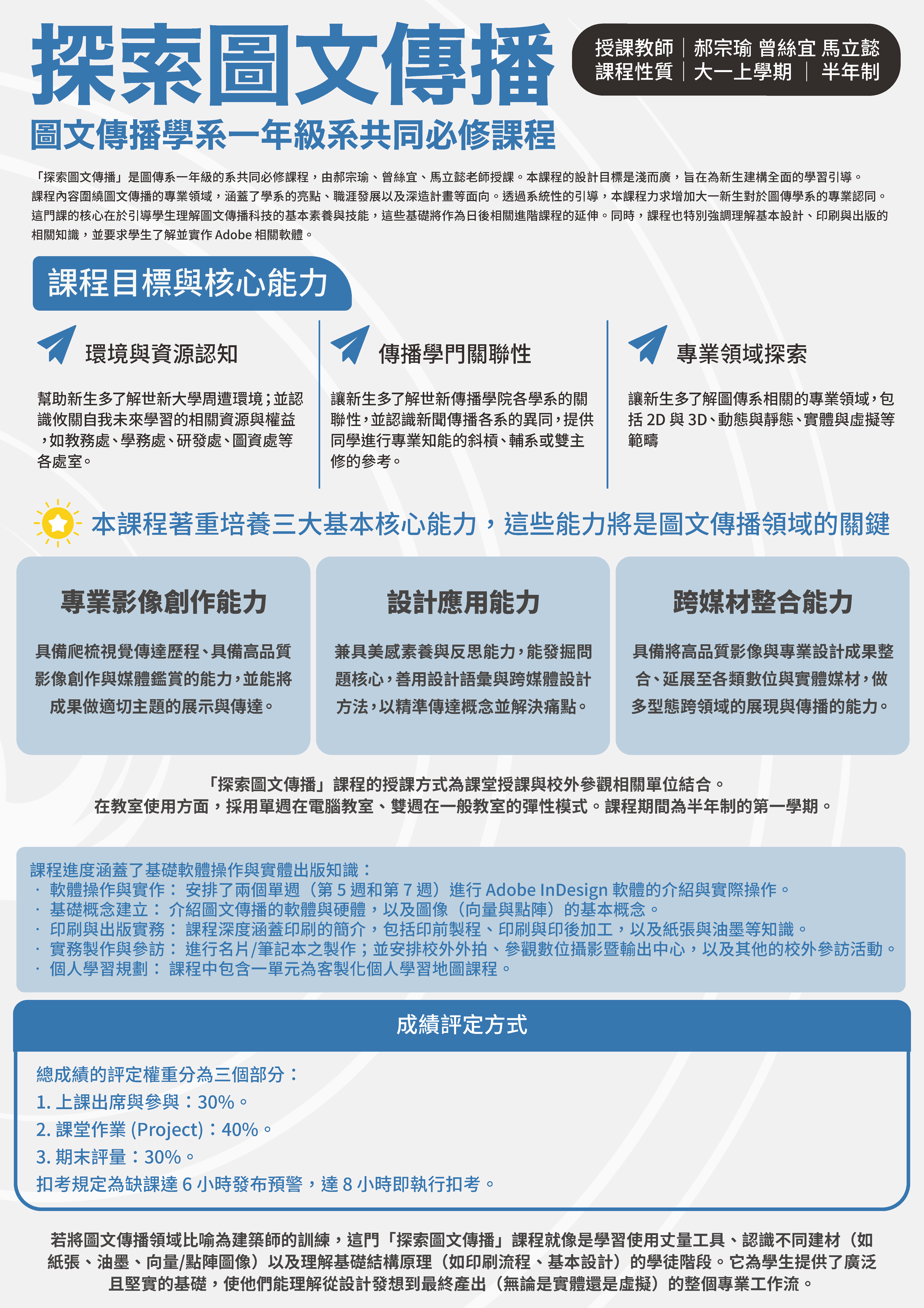
為協助大學新生適應、定向,並透過新開課程自助探索。本計畫以傳院課程設計為主軸,新開一門大一八系必修課程,「生成式AI素養與傳播技能」,及結合兩門系必修「探索公關廣告」、「探索圖文傳播」,另分別將AI素養融入新聞學系、圖傳系與公廣系,調整五門課程分別為「全媒體識讀」、「設計基礎」、「新聞攝影與構圖」、「全媒體出版科技」、「初階數位圖像廣告製作」,讓全校學生在基礎核心素養的養成過程中,不僅能吸收專業知識、且能在以人為本的基礎上反思相關議題與社會責任,尤其AI對大學生學習的指引與影響,並激發主動求知的探索精神,培養實事求是研究性格。本計畫將推動重點與方法包括:透過課程導入AI資料治理與法律素養、透過課程導入資訊倫理素養、透過課程導入媒體素養與假訊息辨識能力在人工智慧時代,媒體素養教育需要建構與人工智慧相關的知識和技能,透過課程讓學生學習AI時代下,必須重新認識的媒體與資訊素養,從世新校園出發,讓未來的媒體人都能有基本的媒體識讀力並正確使用媒體,辨別真假訊息。
113-1學期教師成長社群
-
- 113/8/31/「專家學者焦點論壇工作坊-高中教師場次」/與談人:新化高中國文老師黃莉吟、新莊高中學務主任藍唯甄、世新副教務長兼教學發展中心主任陳彥龍、新聞系系主任許志明、廣電系助理教授黃聿清、生成式AI繪圖教師陳世斌

–
-
- 113/8/31/「專家學者焦點論壇工作坊-業界專家場次」/與談人:大愛電視台節目內容創作中心副總監吳郁玟、天下雜誌數位發展部總監陳紹謙、探璐媒體整合有限公司負責人陳靚雍、台北市文山、南港、松山、中正社區大學公民記者陳淑敏、世新副教務長兼教學發展中心主任陳彥龍、新聞系系主任許志明、廣電系助理教授黃聿清、生成式AI繪圖教師陳世斌、傳管系兼任教師劉唐聿、林嫻如老師

–
-
- 113/11/11/「面對AI, 我們可以有選擇」/講者:台大經濟系特聘教授林明仁 .113/12/2/「媒體人使用AIGC的巧勁」/講者:聲鮮時采Podcast行銷執行長李學文

113-2學期教師成長社群
-
- 114/3/26/「新科技融入教學-素養導向跨域教學設計」/講者:政大傳播學院廣告學系特聘教授林日璇

學生作品
-
- 廣電系電影一乙-曾敏瑄-鯨魚之夢
-
- 圖傳一乙-趙姵筑-長尾山雀的魔法
-
- 傳管一乙-周芫希-金門遊